122cc太阳集成游戏(中国)股份有限公司
搜索
Toggle navigation
中山大学新华学院党建专题网
首页
(current)
组织架构
党委概况
党委职能部门
二级党组织
党建动态
通知公告
制度建设
上级制度
规章制度
理论学习
十九大专题
习近平新时代中国特色社会主义思想
党风廉政
二十大专题
深入贯彻中央八项规定精神学习教育
专题报道
党校
党校规章制度
党员发展管理
宣传工作
统战工作
群团工作
校工会
校团委
下载专区
联系我们
学校首页
制度建设
上级制度
规章制度
首页
制度建设
规章制度
正文
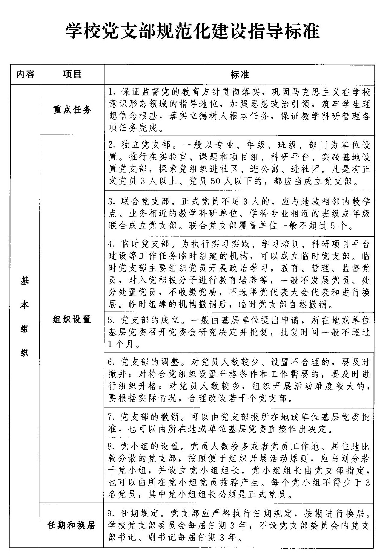
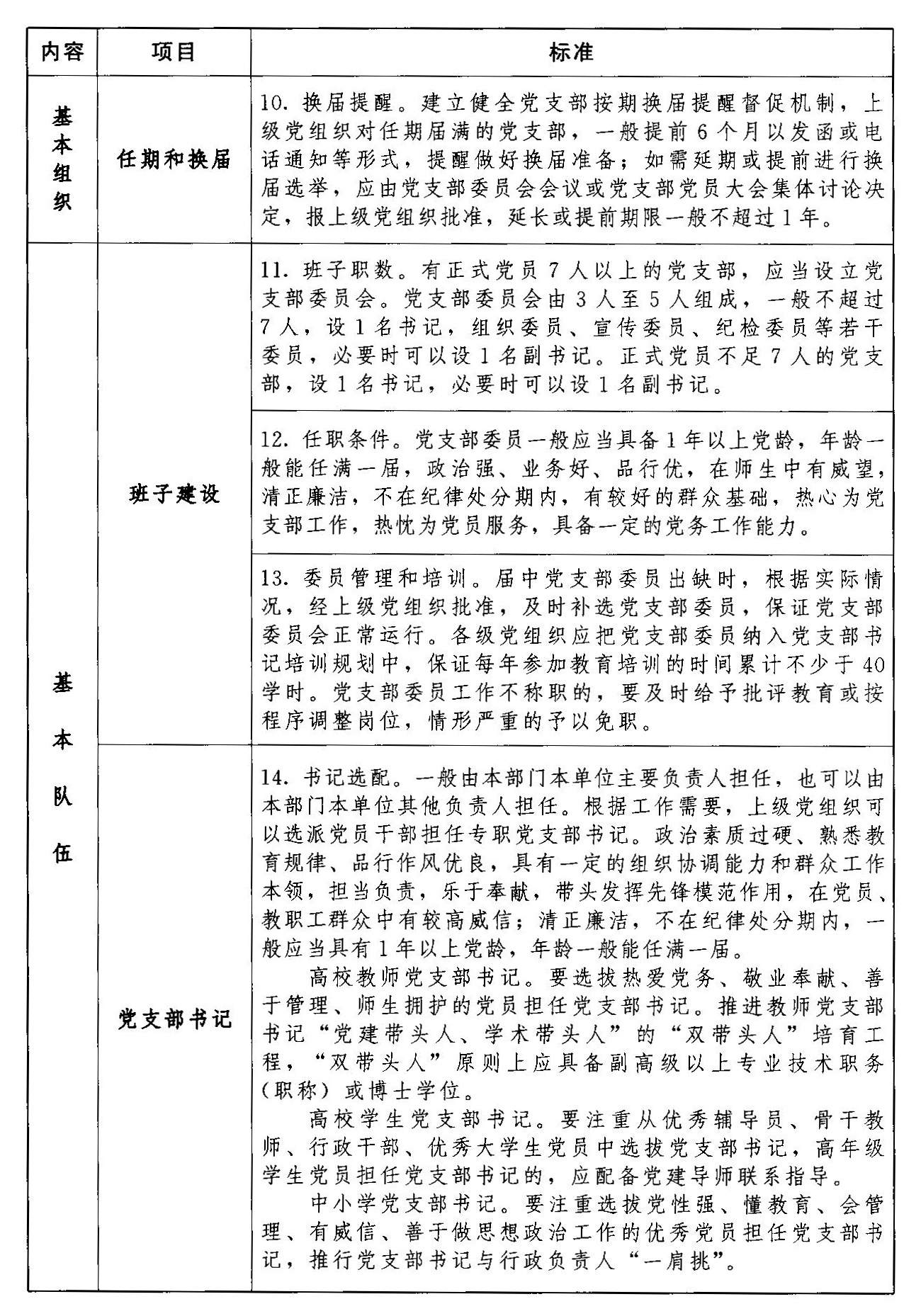
中山大学新华学院党支部规范化建设指导标准
作者:
日期:
2019-01-04
点击量:[]